自1999年起,中國內地、香港及澳門每兩年輪流主辦藥物濫用防治研討會,為三地戒毒服務界的盛事。2025年第十三屆研討會於香港舉行,主題為「抗毒無彊界 – 共享健康新境界」,亦是疫後首次以實體形式舉辦。多年來,各地不斷深化防治濫藥工作的交流與合作,匯聚了專家學者共同探討禁毒對策。
今屆研討會中,本處心弦成長中心參與「專題演講」及「參展機構單位」兩部分,中心社工李穎詩、曾詩婷、黃詩殷撰寫之論文〈探討「再撫育」如何有助濫藥父母介入工作〉,分別收錄於研討會論文集並於專題演講中發表,深入分享團隊於濫藥父母工作領域的實務經驗。演講特別闡述如何以「再撫育」方法協助濫藥父母提升情緒調節能力及停藥決心,減少自我傷害行為,逐步重塑價值觀及建立健康、穩定生活習慣,努力成為「足夠好」的父母。
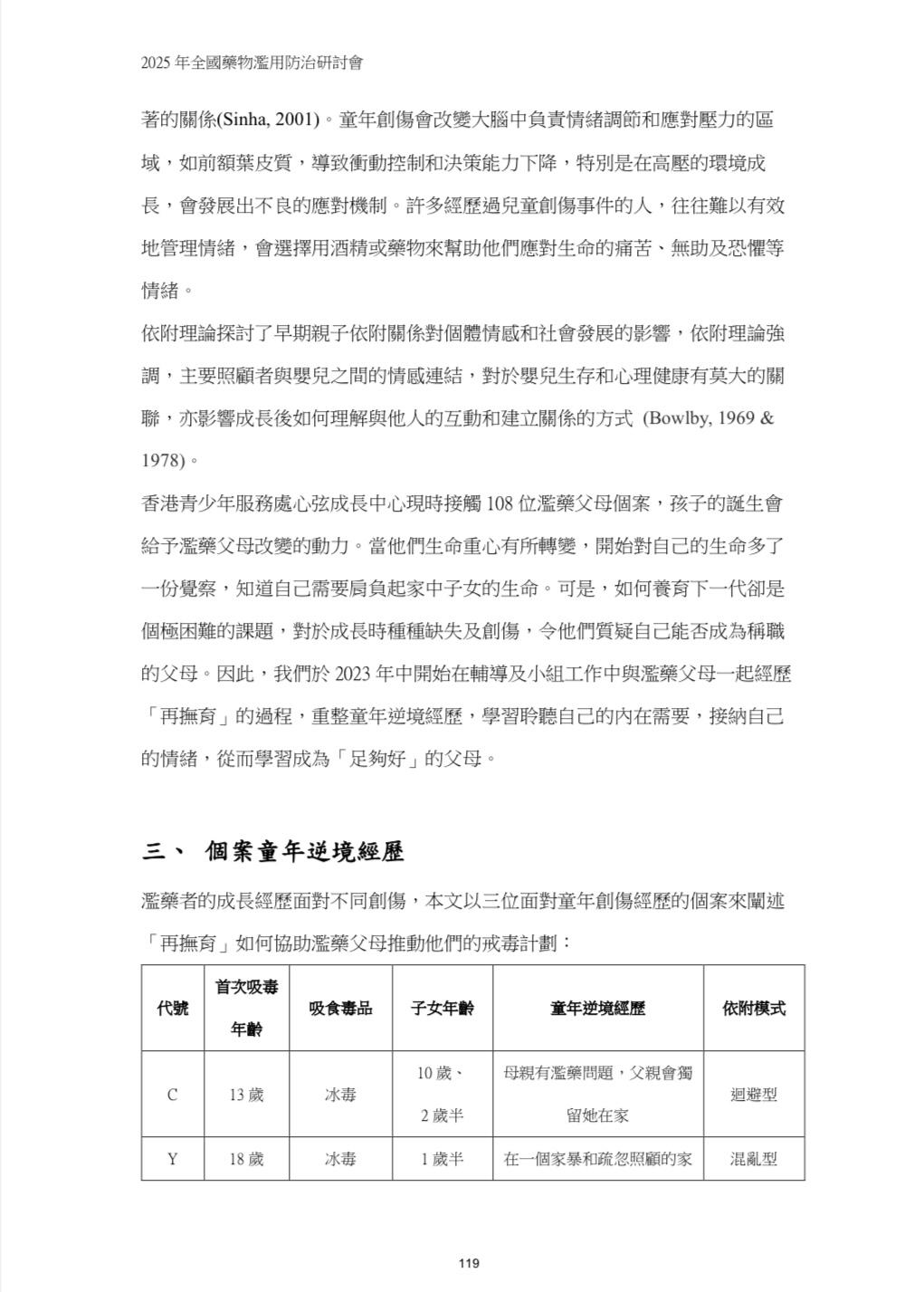
此外,心弦成長中心亦參與交流展覽,以五感體驗展示青年工作心得。中心透過視覺、聽覺、味覺、嗅覺及觸覺提升青年對濫藥危害的警覺,預防吸食大麻及依托咪酯,深化預防教育成效。
















